首页 关于我们 产品中心 成功案例 新闻中心 获取方案 品牌故事
【当前位置】

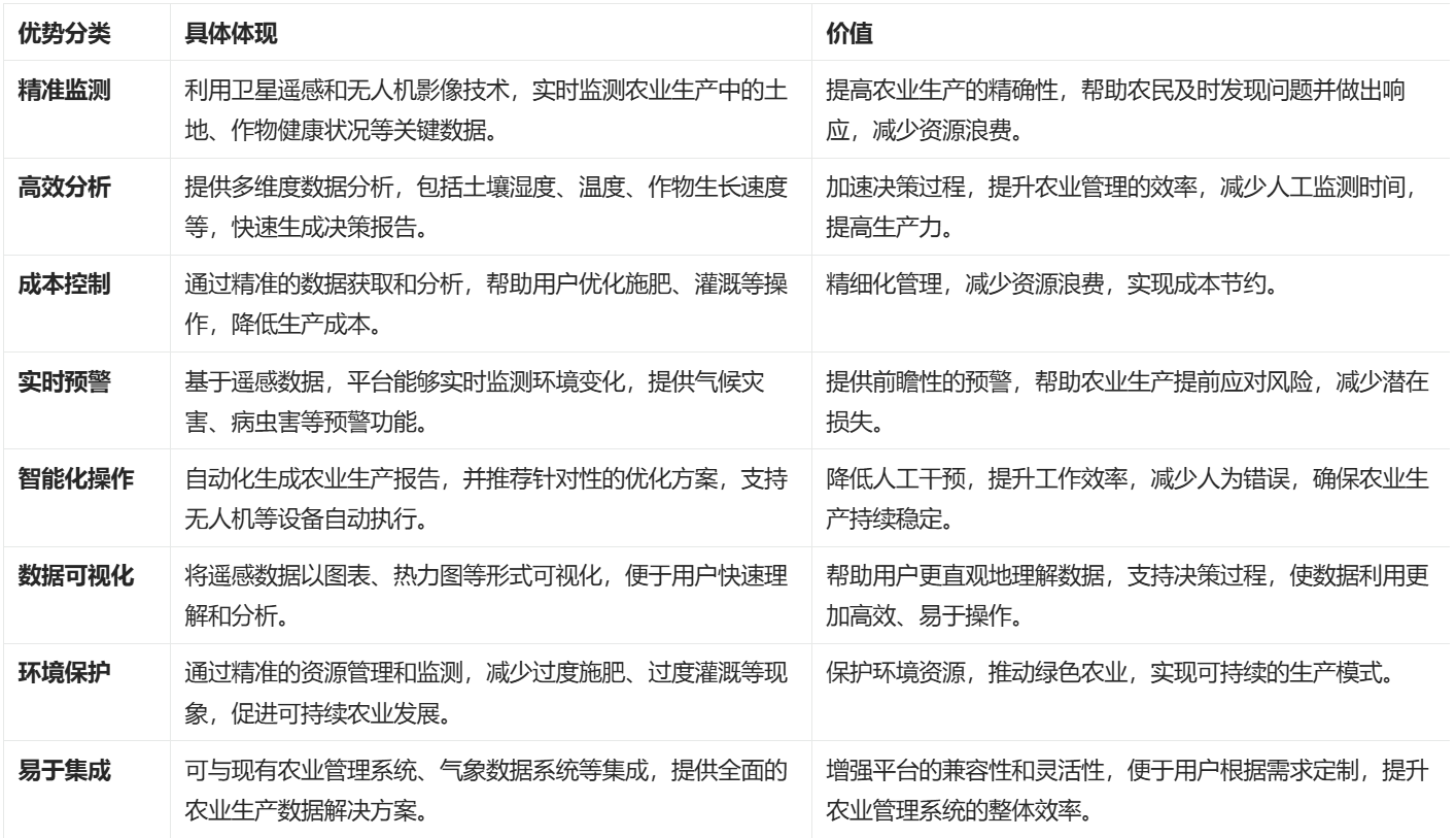
橙蜂智农遥感分析平台

image.png


image.png

他们成就了我们,我们为他们创造价值
最终我们成为了朋友,为朋友做事,我们两肋插刀

他们成就了我们

我们为他们创造价值

朋友,请填写您的需求提交给我们

*请认真填写需求信息,我们会在24小时内与您取得联系。